Analog Devices Inc. MAX97220 DirectDrive® Amplifiers
Analog Devices Inc. MAX97220 DirectDrive® Amplifiers can drive line-level loads with 3VRMS into 1kI with a 5V supply and 2VRMS into 600I loads from a 3.3V supply. A headphone load is capable of being driven with 125mW into 32I with a 5V supply. The ICs have an internally fixed 6dB gain or an externally set gain through external resistors. The external gain setting nodes can also configure filters for set-top box applications. The IC has exceptional THD+N over the full audio bandwidth.Features
- 125mW output power into 32I with a 5V supply
- 3VRMS output drive into 1kI with a 5V supply
- 2VRMS output drive into 600I with a 3.3V supply
- Fully differential inputs
- Fixed or externally adjustable gain with no clicks or pops
- Wide 2.5V to 5.5V operating range
- DirectDrive outputs eliminate DC-blocking capacitors
- Flat THD+N, better than 90dB in the audio band
- 18-Bit SNR performance, 112dB
- Footprint compatible with the MAX9722
Applications
- Simple multimedia interfaces
- Set-top boxes
- Blu-ray and DVD players
- LCD televisions
- Prosumer audio devices
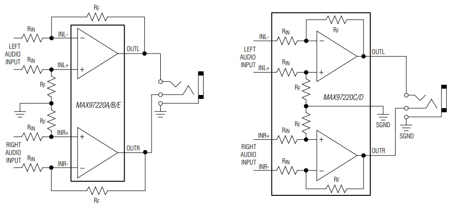
Block Diagram
Published: 2020-03-23
| Updated: 2024-05-01
