Texas Instruments UCC28610 Green-Mode Flyback Controller
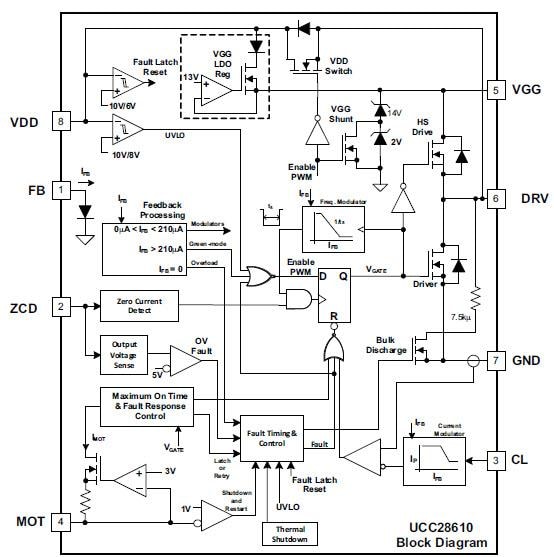
Texas Instruments UCC28610 Green-Mode Flyback Controller brings a new level of performance and reliability to the AC/DC consumer power supply solution. The TI UCC28610 offers innovations and a cascoded architecture that result in efficiency, reliability, and system cost improvement over a conventional flyback architecture. This TI flyback controller features green-mode burst switching packets that improve no-load efficiency. The UCC28610 also provides fast start up with low standby power, frequency and peak current modulation for optimum efficiency over the entire operating range, and fully integrated current control without external sense resistor.Features
- Cascoded Configuration Allows Fully Integrated Current Control Without External Sense Resistor
- Fast Start-Up With Low Standby Power Achieved by Cascode Configuration
- Frequency and Peak Current Modulation for Optimum Efficiency Over Entire Operating Range
- Green-Mode (GM) Burst Switching Packets Improve No-Load Efficiency
- Advanced Overcurrent Protection Limits RMS Input and Output Currents
- Thermal Shutdown
- Timed Overload With Retry or Latch-Off Response
- Programmable Opto-Less Output Over-Voltage Protection
- Fast Latched Fault Recovery
Applications
- Universal Input AC and DC Adapters, 12W to 65W
- High-Efficiency Housekeeping and Auxiliary Power Supplies
- Offline Battery Chargers
- Consumer Electronics (DVD Players, Set-Top Boxes, DTV, Gaming, Printers, etc.)
Functional Block Diagram
Published: 2009-10-29
| Updated: 2022-03-11
