Texas Instruments TPSI2260-Q1 Reinforced Solid-State Relay

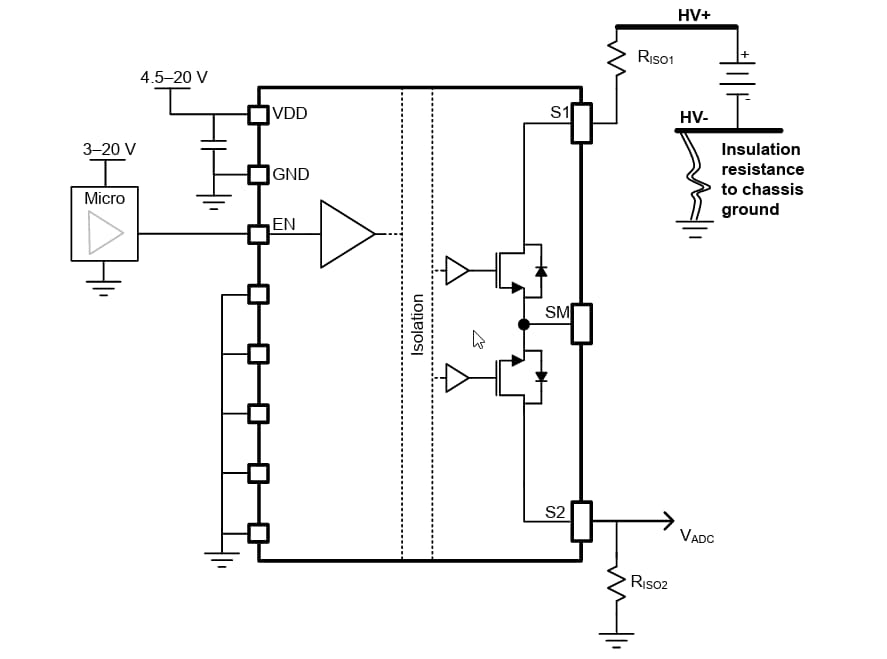
Texas Instruments TPSI2260-Q1 Reinforced Solid-State Relay is designed for high-voltage automotive and industrial applications. The isolated solid-state relay implements high-reliability reinforced capacitive isolation technology, merged with internal back-to-back MOSFETs, to form a completely integrated solution that requires no secondary-side power supply. TI's capacitive isolation technology does not exhibit mechanical wearout or photo-degradation failure modes common to mechanical relays and photo relays, thereby enhancing system reliability. The primary side of the TPSI2260-Q1 draws only 5mA of input current and incorporates a fail-safe EN pin that prevents back-powering the VDD supply. The VDD pin of the device should be connected to a system supply between 4.5V and 20V, and the EN pin should be driven by a GPIO output with a logic high between 2.1V and 20V in most applications. Furthermore, in other applications, the VDD and EN pins could be driven together directly from the system supply or from a GPIO output. The secondary side incorporates back-to-back MOSFETs with a standoff voltage of ±600V from S1 to S2.

The featured MOSFET provides avalanche robustness and a thermally conscious package layout, allowing it to withstand system-level dielectric withstand testing (Hi-Pot) and DC fast-charger surge currents of up to 1mA (3mA for TPSI2260T-Q1) without requiring any external components.

The TI TPSI2260-Q1 is AEC-Q100 qualified for automotive applications.

Features

  • Qualified for automotive applications
    • AEC-Q100 grade 1: -40°C to +125°C TA
  • Low EMI:
    • Meets CISPR25 class 5 performance with no additional components
  • Integrated avalanche-rated MOSFETs
    • Designed and qualified for reliability for dielectric withstand testing (Hi-Pot)
      • TPSI2260-Q1 IAVA = 1mA for 60s pulses
      • TPSI2260T-Q1 IAVA = 3mA for 60s pulses
    • 600V standoff voltage
    • RON = 65Q (TJ = 25°C)
    • IOFF = 1.22uA at 500V (TJ = 105°C)
  • Low primary side supply current
    • 5mA ON state current (TJ = 25°C)
    • 3.5μA OFF state current (TJ = 25°C)
  • Functional Safety Capable
    • Documentation available to aid in ISO 26262 and IEC 61508 system design
  • Robust isolation barrier:
    • >30 year projected lifetime at 1500VRMS/2120VDC working voltage
    • Reinforced Isolation rating. VISO, up to 5000VRMS
  • SOIC 11-pin (DWQ) package with wide pins for improved thermal performance
    • Creepage and clearance > 8mm (primary- secondary)
    • Creepage and clearance > 6mm (across switch terminals)
  • Safety-related certifications
    • (Planned) DIN EN IEC 60747-17 (VDE 0884-17)
    • (Planned) UL 1577 component recognition program

Applications

  • Solid-state relay
  • Hybrid, electric, and power train systems
  • Battery Management Systems (BMS)
  • Energy Storage Systems (ESS)
  • Solar energy
  • Onboard charger
  • EV charging infrastructure

Simplified Application Schematic

Schematic - Texas Instruments TPSI2260-Q1 Reinforced Solid-State Relay

Functional Block Diagram

Block Diagram - Texas Instruments TPSI2260-Q1 Reinforced Solid-State Relay
Published: 2026-02-10 | Updated: 2026-02-16