STMicroelectronics L6494 High Voltage High/Low-Side 2A Gate Drivers
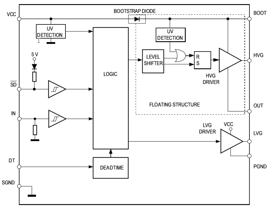
STMicroelectronics L6494 High Voltage High/Low-Side 2A Gate Drivers are single chip half-bridge gate drivers for N-channel power MOSFETs or IGBTs. These high-voltage devices are manufactured with BCD6 "offline" technology. The high-side (floating) section is designed to stand a DC voltage rail up to 500V with 600V transient withstand voltage. The logic inputs are CMOS/TTL compatible down to 3.3V for easy interfacing control units like microcontrollers or DSP.STMicroelectronics L6494 High Voltage High/Low-Side 2A Gate Drivers are single input gate drivers with programmable deadtime and feature an active-low shutdown pin. The L6494 are particularly suited for medium- and high-capacity power MOSFETs\IGBTs. Both device outputs can sink 2.5A and source 2A. The independent UVLO protection circuits present on the lower and upper driving sections prevent the power switches from being operated in low efficiency or dangerous conditions. The integrated bootstrap diode and all of the integrated features of these drivers make the application PCB design simpler and more compact, reducing the overall bill of material.
Features
- Transient withstand voltage 600V
- dV/dt immunity ± 50V/ns in full temperature range
- Driver current capability:
- 2A source typ. at 25°C
- 2.5A sink typ. at 25°C
- 85ns propagation delay
- Switching times 25ns rise/fall with 1nF load
- Integrated bootstrap diode
- Single input and shutdown pin
- Adjustable deadtime
- 3.3V, 5V TTL/CMOS inputs with hysteresis
- UVLO on both high-side and low-side sections
- Compact and simplified layout
- Bill of material reduction
- Flexible, easy, and fast design
Applications
- Motor driver for home appliances, factory automation, industrial drives, and fans
- HID ballasts
- Induction heating
- Welding
- Industrial inverters
- UPS
- Power supply units
- DC-DC converters
Block Diagram
Published: 2018-04-04
| Updated: 2023-02-03
