Power Integrations RDK-877 Reference Design Kit

Power Integrations RDK-877 Reference Design Kit is an isolated flyback converter power supply designed to provide a nominal output voltage of 12V at 0.5A load. The RDK-877 kit operates from a wide input voltage range of 90VAC to 305VAC with an isolated zero-crossing detection (ZCD) signal. The LinkSwitch-TNZ IC controller powers the 6W power supply. The Power Integrations RDK-877 Reference Design Kit is intended for home appliance and industrial power applications.

Features

  • Meets all existing and proposed energy efficiency standards including ErP
  • No-load consumption <30mW across AC line
  • More than 350mW available in stand-by while meeting 500mW max input power
  • Active mode efficiency meets DOE6 and EC CoC (v5)
  • Highly integrated solution with LNK3306D
  • Low-component count with integrated 725V power MOSFET, current sensing, and protection
  • Wide-range AC input
  • Isolated Zero-crossing signal output synchronized to AC line
  • >80% full-load efficiency at nominal lines
  • Meets EN550022 and CISPR-22 Class B conducted EMI

Front & Back View

Power Integrations RDK-877 Reference Design Kit

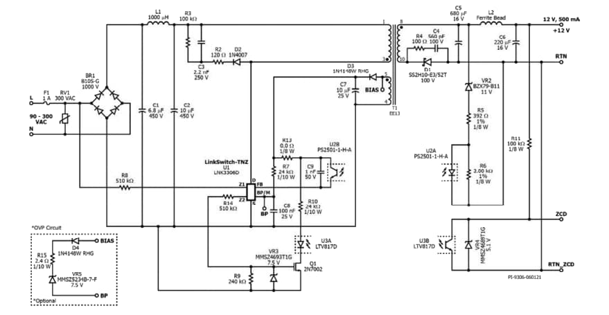
Schematic

Schematic - Power Integrations RDK-877 Reference Design Kit
Published: 2021-10-05 | Updated: 2023-03-31