NXP Semiconductors FXLS8964AF 3-Axis Low-G MEMS Accelerometer
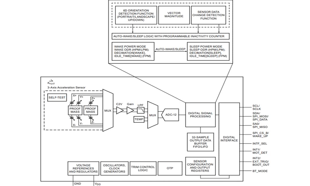
NXP Semiconductors FXLS8964AF 3-Axis Low-G MEMS Accelerometer is optimized for applications that require ultra-low-power wake-up on motion. The FXLS8964AF supports high-performance and low-power operating modes, allowing maximum flexibility to meet the resolution and power needs of various use case implementations. A number of advanced, integrated digital features such as the SDCD block for inertial event detection, auto wake-sleep, 32 sample FIFO/LIFO buffer, and a single wire interface. These features provide overall power savings and simplified host data collection. With AEC-Q100 qualification and an extended temperature range, this device is ideal for automotive keyless-entry (key fob) applications.The NXP Semiconductors FXLS8964AF Accelerometer is available in a 2.0mm x 2.0mm x 0.95 DFN-10 package with wettable flanks.
Features
- ±2g/±4g/±8g/±16g user-selectable, full-scale measurement ranges
- 12-bit acceleration data
- 8-bit temperature sensor data
- Low noise: 280µg/√Hz in high-performance mode
- Low-power capability
- ≤1μA IDD for ODRs up to 25Hz
- <4µA IDD for ODRs up to 50Hz
- Selectable ODRs up to 3200Hz; Flexible Performance mode allows for custom ODRs with programmable decimation (resolution) and idle-time settings
- 144-byte output data buffer (FIFO/LIFO) capable of storing up to 32 12-bit X/Y/Z data triplets
- Autonomous orientation detection function (Portrait/Landscape/Up/Down)
- Flexible Sensor Data Change Detection (SDCD) function for realizing motion or no motion, high-g/low-g, freefall, and other inertial events
- Dedicated low-power motion-detection mode with one wire interface option
- 12-bit vector magnitude calculation
- Trigger input for synchronizing data collection with an external system
- 0.78Hz to 3200Hz output data rate
- I2C interface frequencies up to 1MHz; 3- and 4-wire SPI interface with clock frequencies up to 4MHz
- -40°C to +105°C operating temperature range
- 2.0mm x 2.0mm x 0.95mm DFN-10 package with wettable flanks; 0.4mm pitch
- AEC-Q100 qualified for use in automotive applications
Applications
- Automotive security and convenience
- Key fob motion wake-up
Block Diagram
Published: 2022-04-08
| Updated: 2024-09-11
