Monolithic Power Systems (MPS) MP2651 Buck-Boost Charger ICs

Monolithic Power Systems (MPS) MP2651 Buck-Boost Charger ICs are built for battery packs with one to four cells in series. The MP2651 offers a wide 4V to 22V input voltage (VIN) range to charge the battery. The device's buck-boost topology authorizes the battery voltage above or below VIN.

When the input is present, the MPS MP2651 Buck-Boost Charger ICs operate in charge mode. The device implements four phases to measure the battery voltage and charge the battery. The four phases are constant current trickle charge, constant current pre-charge, constant current fast charge, and constant voltage charge. Additional features include charge termination and auto-recharge. The input current (IIN) and VIN limits are integrated to avoid overloading the input power source. The MP2651 can also supply a wide voltage range (3V to 21V) at the input when the source mode is facilitated. The device also has an output current (IOUT) limit with high resolution in source mode.

The MP2651 charger ICs is offered in a TQFN-30 (4mm x 5mm) package.

Features

  • Buck-boost charger for 1-cell to 4-cell series battery packs
  • 4V to 22V Operation input voltage (VIN)
  • Up to 26V sustainable voltage, or 28V with external MOSFET
  • Smooth transitions between buck and buck-boost modes
  • Configurable maximum Input Current (IIN) limit and minimum VIN limit
  • Up to 6A configurable charge current
  • Configurable battery-full voltage up to 4.67V/Cell with 0.5% accuracy
  • Output compatible with USB PD 3.0 source mode
  • Configurable 3V to 21V Output Voltage (VOUT) with 20mV/step
  • Up to 6A output current with 50mA/step
  • 500kHz to 1.2MHz Configurable fSW
  • Available in a TQFN-30 (4mm x 5mm) package
  • I2C or SMBus Host control interface to support flexible parameter setting
  • Input power source status indicator
  • Integrated 10-bit ADC for monitoring in both charge mode and source mode
  • Analog output pin monitors charge current
  • Input and battery OVP
  • Output SCP in source mode
  • Battery missing detection
  • NTC Pin floating detection
  • Integrated N-channel MOSFET driver for input power pass-through or OVP
  • Configurable JEITA for battery temperature protection
  • Thermal regulation and thermal shutdown

Applications

  • Power banks
  • Wireless speakers
  • Drones
  • Mobile printers
  • USB PD Multi-cell applications

Typical Application

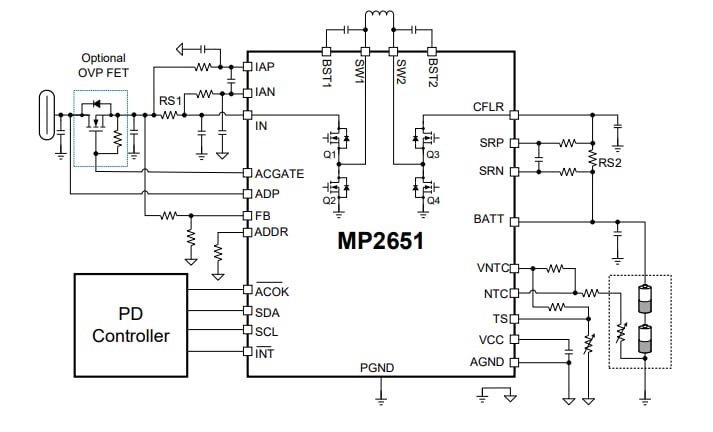
Application Circuit Diagram - Monolithic Power Systems (MPS) MP2651 Buck-Boost Charger ICs

Videos

Published: 2022-09-14 | Updated: 2024-05-01