Monolithic Power Systems (MPS) EVBL2166-D-00A Evaluation Board
Monolithic Power Systems (MPS) EVBL2166-D-00A Evaluation Board is designed to evaluate the MP2166 and MPQ2166 switching voltage regulators. These regulators are internally compensated, dual, PWM, synchronous, and step-down regulators that operate from a 2.7V to 6V input voltage range. The MP2166/MPQ2166 regulators integrate dual, 55mΩ, high-side switches, and 20mΩ synchronous rectifiers for high efficiency without an external Schottky diode. These switching voltage regulators come with peak-current-mode control and internal compensation and are capable of low dropout configurations.The EVBL2166-D-00A evaluation board is a fully assembled and tested board that operates from a 2.7V to 6V input voltage (VIN) range. The evaluation board features PG indicators, external soft-start, and 100% duty cycle operation. This EVBL2166-D-00A evaluation board is available in QFN-18 (2mm x 3mm) package and used in small/handled devices, DVD drivers, and battery-powered devices.
Features
- Evaluate MP2166 and the MPQ2166 regulators
- 2.7V to 6V operating input voltage range
- 2A/2A or 3A/1A continuous current
- 55mΩ/20mΩ RDS(ON)
- Programmed frequency up to 3MHz
- External sync clock up to 3MHz
- 180° phase-shifted operation
- PG indicators
- External SS and track
- Adjustable Advanced Asynchronous Mode (AAM) or forced Continuous Conduction Mode (CCM)
- Output adjustable from 0.6V to VIN
- 100% duty cycle operation
- Cycle-by-cycle Over-Current Protection (OCP)
- Short-Circuit Protection (SCP) with hiccup mode and valley current detection
- Thermal shutdown
- Fully assembled and tested
- MPS power inductor stuffed
Applications
- Small/handled devices
- DVD drivers
- Smartphones and feature phones
- Battery-powered devices
- Portable instruments
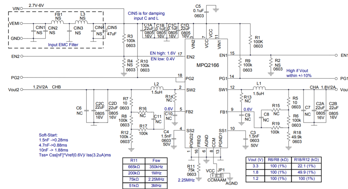
Schematic Diagram
Performance Graph (Efficiency vs. Load Current vs. Power Loss)
Published: 2021-11-16
| Updated: 2022-03-11
