Espressif Systems ESP8684 Ultra-Low-Power SoCs
Espressif Systems ESP8684 Ultra-Low-Power System-on-Chips (SoCs) provide a highly integrated MCU-based SoC solution designed for Internet of Things (IoT) applications requiring compact size, wireless connectivity, and efficient power management. Built around a 32-bit RISC-V single-core processor with a four-stage pipeline running up to 120MHz, the Espressif Systems ESP8684 combines 2.4GHz Wi-Fi® and BLUETOOTH® 5.3 Low Energy (LE) capabilities in a compact QFN24 (4mm × 4mm) package. This device's storage capacity is ensured by 272KB of SRAM (16KB for cache) and 576KB of ROM on the chip.Features
- Wi-Fi
- IEEE 802.11 b/g/n-compliant
- Supports 20MHz bandwidth in 2.4GHz band
- 1T1R mode with data rate up to 72.2Mbps
- Wi-Fi Multimedia (WMM)
- TX/RX A-MPDU, TX/RX A-MSDU
- Immediate Block ACK
- Fragmentation and defragmentation
- Transmit opportunity (TXOP)
- Automatic Beacon monitoring (hardware TSF)
- 3x virtual Wi-Fi interfaces
- Simultaneous support for Infrastructure BSS in Station mode, SoftAP mode, Station + SoftAP mode, and promiscuous mode
- Antenna diversity
- Bluetooth
- Bluetooth LE - Bluetooth 5.3 certified
- 20dBm high power mode
- 125kbps, 500kbps, 1Mbps, and 2Mbps speeds
- Advertising extensions
- Multiple advertisement sets
- Channel selection algorithm #2
- Internal co-existence mechanism between Wi-Fi and Bluetooth to share the same antenna
- CPU and Memory
- 32-bit RISC-V single-core processor, up to 120MHz
- 1x core at 120MHz - 369.58 CoreMark®; 3.08 CoreMark/MHz
- 576KB ROM
- 272KB SRAM (16KB for cache)
- In-package flash
- Access to flash accelerated by cache
- Supports flash In-Circuit Programming (ICP)
- 14x programmable GPIOs, 2x strapping GPIOs
- Digital interfaces
- 3x SPI
- 2x UART
- 1x I2C master
- LED PWM controller, with up to 6x channels
- General DMA controller (GDMA), with 1x transmit channel and 1x receive channel
- Analog interfaces
- 1x 12-bit SAR ADC, up to 5x channels
- 1x temperature sensor
- Timers
- 1x 54-bit general-purpose timer
- 2x watchdog timers
- 1x 52-bit system timer
- Low power management
- Fine-resolution power control through a selection of clock frequency, duty cycle, Wi-Fi operating modes, and individual power control of internal components
- 4x power modes designed for typical scenarios - Active, Modem-sleep, Light-sleep, and Deep-sleep
- 5μA power consumption in Deep-sleep mode
- RTC memory remains powered on in Deep-sleep mode
- Security
- Secure boot - permission control on accessing internal and external memory
- Flash encryption - memory encryption and decryption
- 1024-bit OTP, up to 256 bits for users
- Cryptographic hardware acceleration
- ECC
- SHA accelerator (FIPS PUB 180-4)
- Random Number Generator (RNG)
- Clock glitch filter
- RF module
- Antenna switches, RF balun, power amplifier, and low-noise receive amplifier
- Up to +22dBm of power for an 802.11b transmission
- Up to +20dBm of power for an 802.11n transmission
- Up to -106dBm of sensitivity for Bluetooth LE receiver (125Kbps)
- 4mm x 4mm QFN24 package
- -40°C to +105°C operting temperature range
Applications
- Smart homes
- Lighting controls
- Smart buttons
- Smart plugs
- Indoor positioning
- Industrial automation
- Industrial robots
- Industrial field bus
- Consumer electronics
- Smartwatches and bracelets
- Over-the-top (OTT) devices
- Logger toys and proximity-sensing toys
- Health care
- Health monitors
- Baby monitors
- Smart agriculture
- Smart greenhouses
- Smart irrigation
- Agriculture robots
- Retail and catering
- POS machines
- Service robots
- Generic low-power IoT sensor hubs
- Generic low-power IoT data loggers
Functional Block Diagram
Power Scheme
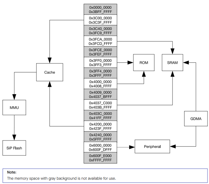
Address Mapping Structure
Published: 2022-06-16
| Updated: 2025-10-07
