Analog Devices / Maxim Integrated Control and Automation Solutions - PLCs
Analog Devices Inc. PLC Control and Automation Solutions provide the ability to integrate the right features into ICs, enabling PLC (Programmable Logic Controller) designers to reduce system cost, power demands, and overall footprint while providing the accuracy and reliability needed for industrial measurements.Programmable Logic Controllers
Analog Input
Analog Output
Controller/Secure Microcontroller
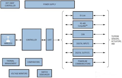
Digital I/O
Fieldbus
ISPF
Published: 2014-01-16
| Updated: 2025-08-18
