Analog Devices Inc. LTC389x Synchronous DC/DC Controllers
Analog Devices Inc. LTC389x Synchronous Controllers are high-performance step-down switching regulator DC/DC controllers. The LTC389x controllers, with the exception of the LTC3894 series, drive all N-channel synchronous power MOSFET stages. The MOSFET stage can operate from input voltages up to 150V. The high-voltage LTC3894 Controllers drive a P-channel power MOSFET switch. LTC389x's constant-frequency, current-mode architecture achieves up to an 850kHz phase-lockable frequency. Designers can program the gate drive voltage from 5V to 10V. This programming enables the use of standard-level or logic FETs for maximum efficiency. Using external resistors, designers can also program the output voltage from 0.8V to 60V. Pin-programming allows for a fixed 5V or 3.3V output voltage.Analog Devices Inc. LTC389x controllers' integrated switch eliminates the requirement of an external bootstrap diode. The internal charge pump allows 100% duty cycle operation. The OPTI-LOOP® compensation optimizes the transient response over a wide range of output capacitance and ESR values. LTC389x controllers extend operating run time in battery-powered systems with its low 40μA no-load quiescent current.
Features
- 4V to 140V (150V Abs max) VIN range
- -60V to 60V output voltage range
- 5V to 10V (OPTI-DRIVE) adjustable gate drive level
- 40μA (shutdown = 10μA) operating IQ
- 100% duty cycle operation
- No external bootstrap diode required
- Selectable gate drive UVLO thresholds
- Onboard LDO or external NMOS LDO for DRVCC
- EXTVCC LDO powers drivers from VOUT
- Phase-lockable frequency (75kHz to 850kHz)
- Programmable fixed frequency (50kHz to 900kHz)
- Selectable continuous, pulse-skipping or low ripple Burst Mode® operation at light loads
- Adjustable burst clamp and current limit
- Adjustable or fixed (5V/3.3V) output voltage
- Power good output voltage monitor
- Programmable input overvoltage lockout
- 38-lead TSSOP high voltage package
Applications
- Automotive and industrial power systems
- High voltage battery operated systems
- Telecommunications power systems
- Distributed power systems
Additional Resources
LTC3890 Typical Application
LTC3894 Typical Application
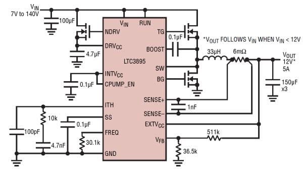
LTC3895 Typical Application
LTC3896 Typical Application
Published: 2017-04-28
| Updated: 2022-03-11
